首页
协会概况
协会简介
协会章程
协会领导
组织架构
分支机构
服务范围
联系我们
给我留言
协会动态
协会新闻
通知公告
视频
加入我们
会员专区
会员单位
入会流程
会员动态
物流标准化
标委会(GD/TC4)简介
标委会(GD/TC4)动态
标准化战略实施
标准发布
创新招商
招商项目
新闻动态
项目业绩
行业信息
物流资讯
数据统计
行业政策
法律法规
企业评估
A级评估
诚信遴选
星级冷链
党团群工作
党支部简介
党的章程
党支部动态
团(工)委简介
团的章程
团(工)委动态
工会
学习专区
合作对接
产品推荐
产教融合
考试与培训
产教融合动态
当前位置:首页 >> 协会动态 >> 通知公告
时间:2017-06-15 11:02:22 | 来源:广东省物流行业协会
附件1:广东省商务厅委托函
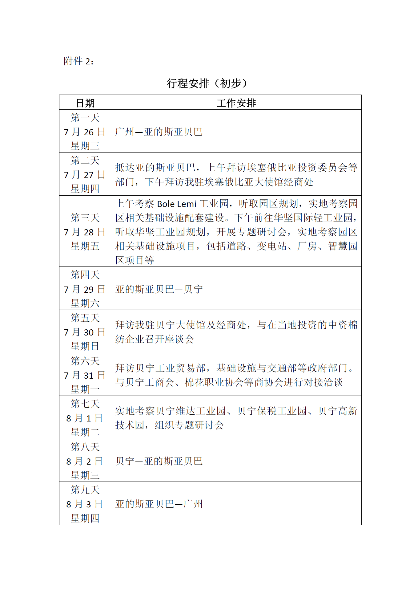
附件2:行程安排(初步)
附件3:出访人员报名表
附件4:出访企业情况表